CNC machining HDPE coaster in progress
Portfolio / Projects / HDPE Coaster CNC Manufacturing

CNC Machined HDPE Coaster Set

Precision CNC machining project creating custom coaster sets from HDPE material using advanced toolpath optimization and finishing techniques

Machine Shop Project Individual Work One Day Project

Project Overview

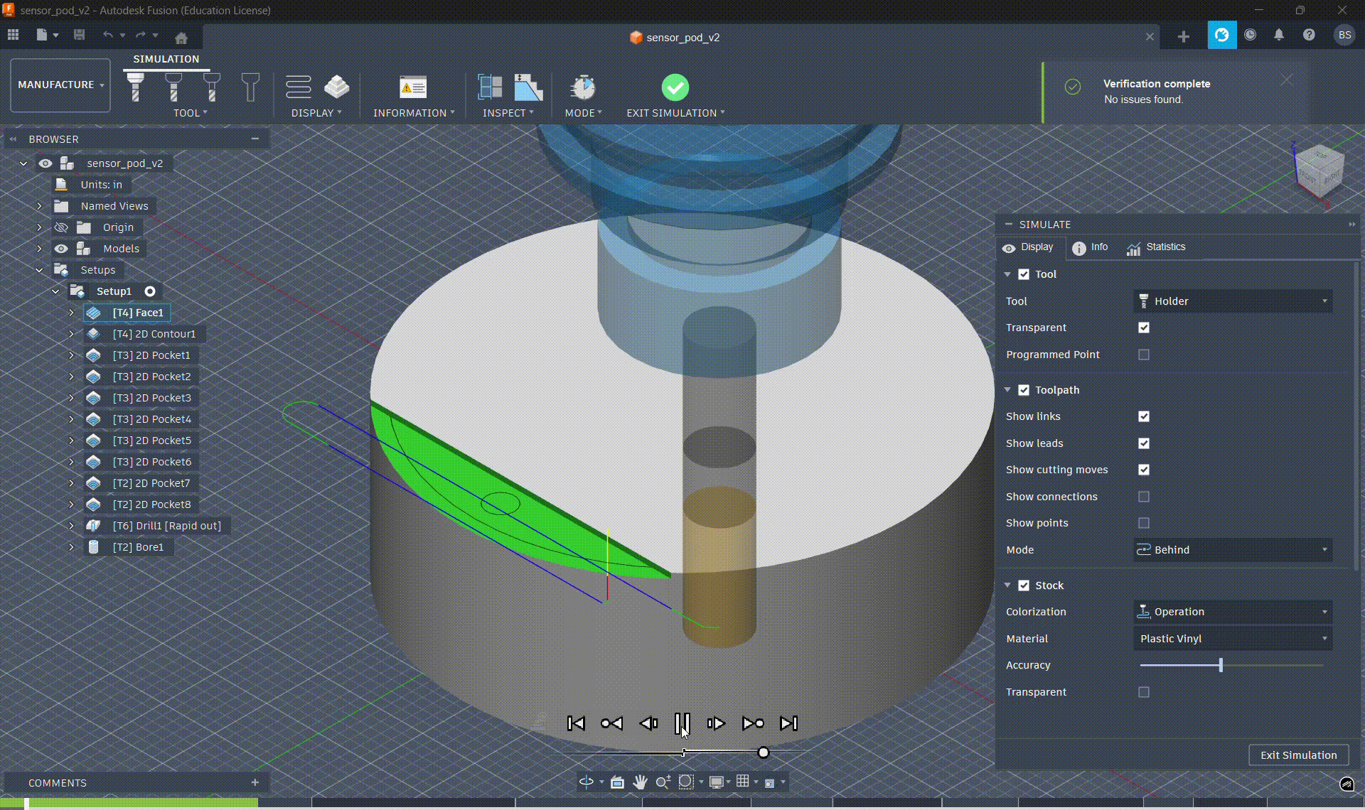
Precision CNC machining project focused on creating custom coaster sets from HDPE (High-Density Polyethylene) material. This project demonstrated advanced CNC programming skills, toolpath optimization, and material-specific machining techniques for polymer processing. The work involved detailed CAD design, G-code programming, workholding solutions, and surface finishing methods specific to HDPE machining. Through careful attention to cutting parameters, tool selection, and finishing procedures, the project achieved excellent surface quality and dimensional accuracy while showcasing understanding of plastic machining challenges and solutions.

Manufacturing Process Gallery

Manufacturing Process Videos

Watch the CNC machining process in action

Technical Skills Demonstrated

CNC Programming HDPE Machining Toolpath Optimization CAD Design Material Processing Surface Finishing Quality Control Workholding Design Tool Selection Precision Manufacturing Problem Solving Project Planning